中国历史年鉴表 世界历史年鉴表
| 朝 代 |
起 止 年 代 |
创 建 人 |
都 城-地址 |
备 注 |
世界大记事-年代 |
事 件 |
相 关 信 息 |
| 原始社会 | 距今约170万年前 | 元谋人 | 云南元谋县 | 我国境内已知的最早人类,会制造工具,知道用火. |
|
||
| 原始社会 | 距今约70-20万年前 | 北京人 | 北京西南周口店山洞里 | 打造石器,会用天然火,会保存火种,群居,身体还有猿的特征. | |||
| 进入氏族社会 | 距今约18000年前 | 山顶洞人 | 北京西南周口店龙骨山顶部的洞穴里 | 打造石器,掌握磨光和钻孔技术,已会人工取火,进入氏族社会,模样与现代人基本相同. | |||
| 河姆渡原始农耕 | 距今约7000年前 | 河姆渡 | 浙江余姚河姆渡 | 传说神农氏教人们种地,使用磨制石器,骨器,木器.原始农耕,种植水稻,(中国是世界上最早种植水稻的国家)饲养家畜,制造陶器.定居,,住干栏式房子,挖水井.制作简单玉器,原始乐器. | |||
| 半坡原始居民 | 距今约5-6千年前 | 半坡 | 陕西西安半坡村 | 普遍使用磨制石器,骨器,木器.(如箭头,鱼叉,鱼钩)原始农耕,种植栗(中国是最早种植栗的国家),蔬菜,打猎,饲养家畜.懂得纺线,织布,制衣,制造彩陶.定居,住半地穴式房子,屋内有灶炕,陶器上出现文字符号(学者认为是我国最早的文字图形) | |||
| |
公元前7000年,美洲的印地安人属于蒙古亚洲移民的变称.
公元前3000年前,古埃及的“楔形”文字,是最古老的象形文字之一. |
||||||
| 大汶口居民 | 距今约4-5千年前 | 大汶口 | 山东大汶口 | 磨制石镰,石锄.手工业发展,制造黑陶,白陶.私有财产和贫富分化的出现,制造精美的玉器等手工艺品. | |||
![]() |
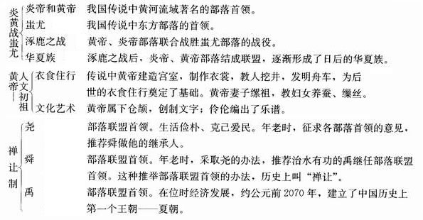
黄帝与炎帝传说是近亲,后结成联盟,形成华夏族.故而中国人称自己是“炎黄子孙”和“华夏儿女”,是不无道理的.
孙中山诗云:“中华开国五千年......”这里的五千大概就是从炎帝算起的. |
古巴比伦其实就是在现在的伊朗,伊拉克境内,属于西亚与欧洲交汇处,地理位置非常重要.(苏美尔人)
公元前6-700年前,西亚一个国王为取悦王后,建立了“空中花园”,为世界七大奇观之一,可惜年代久远,不复存在了. |
|||||
| 禅让制. | 公元前21世纪:爱琴文明 | ||||||
| 公元前13世纪初期,古希腊远征小亚细亚的特洛伊,10年不克,后来相处“木马攻城” | |||||||
| 夏朝(奴隶社会) | 前21世纪-前16世纪 | 启 姓姒 | 阳城(今河南登封) | 禹建立夏朝,是我国历史上第一个王朝,禹也从部落联盟首领转变成奴隶制国家的国王.我国漫长的原始社会就此结束,奴隶社会开始. | 公元前1千年,犹太大卫占领西亚耶路撒冷,意为“和平之城”,成为犹太,伊斯兰,基督教的圣地.(著名的哭墙是供人来哭诉的) | ||
| 商朝 | 前16世纪-前11世纪 | 汤 姓子 | 亳→殷 | |
公元前8世纪:斯巴达,雅典城邦建立 | ||
| 西周 | 前11世纪-前771年 | 武王 姓姬 | 镐 | 公元前6世纪起:印度半岛逐渐统一 | |||
| 东周 | 前770年-前256年 春秋 前770年-前476年 战国 前475年-前221年 |
周平王 姓姬 | 洛邑 | 战国时期,地主阶级统治代替了奴隶主阶级的统治,封建社会逐步形成.地主阶级和农民阶级的矛盾成为社会主要矛盾. | |||
| 秦朝(封建社会) | 前221年-前206年 | 嬴政 | 咸阳 | 公元前6世纪:佛教产生,后阿育王发展于公元前3世纪.创始人,释迦牟尼(又名:乔达摩.悉达多) | |||
| 西汉 | 前202年-公元8年 | 刘邦 | 长安 | 公元前5世纪早期,三次希波战争.(波斯帝国)最后希腊胜利抵制了入侵. | |||
| 新 | 8年-23年 | 王莽 | 长安 | ||||
| 东汉 | 25年-220年 | 刘秀 | 洛阳 | ||||
| 三国 | 魏 220年-265年 蜀 221年-263年 吴 229年-280年 |
曹丕 刘备 孙权 |
洛阳 成都 建业 |
公元前4世纪晚期:亚历山大帝国昙花一现,但就是这个希腊北部兴起的马其顿帝国灭了波斯,控制二来希腊,成为亚,非,拉大帝国. | |||
| 西晋 | 265年-316年 | 司马·炎 | 洛阳 | ||||
| 东晋 | 317年-420年 | 司马·睿 | 建康 | 公元前73年,罗马共和国爆发斯巴达克起义 | |||
| 十六国 | 304年-439年 | 公元前27年,罗马帝国建立(东汉帝国时期) | |||||
| 南朝 | 宋 420年-479年 齐 479年-502年 梁 502年-557年 陈 557年-589年 |
刘裕 肖道成 肖衍 陈霸先 |
建康 建康 建康 建康 |
476年,西罗马帝国灭亡 | 395年,罗马帝国分裂 | 公元前1世纪,基督教产生《圣经》,救世主 | |
| 北朝 | 北魏 386年-534年 东魏 534年-550年 西魏 535年-557年 北齐 550年-577年 北周 557年-581年 |
拓跋·珪 高欢立 宇文·泰立 高洋 宇文·觉 |
平城→洛阳 邺 长安 邺 |
5世纪末 法兰克王国建立(日耳曼人) | 622年,穆罕默德从麦加(今沙特城中心)出走麦地那(促成阿拉伯国家的统一)并且伊斯兰教把622年定位“历元年”. | 7世纪初 伊斯兰教兴起《古兰经》,真主 | |
| 隋朝 | 581年-618年 | 杨坚 | 长安 大兴 | 646年,日本大化改新开始(奴隶制-封建制过度) | 676年,新罗统一朝鲜半岛大部分地区 | 8世纪中期,阿拉伯国家成为大帝国 | |
| 唐朝 | 618年-907年 | 李渊 | 长安 | 651年,阿拉伯人第一次来大唐,高宗2年 | 12世纪末,日本进入幕府统治时期 | 14-16世纪,欧洲文艺复兴运动(莎士比亚作品也在此期间) | 1453年,拜占庭(君士坦丁堡)/东罗马帝国灭亡 |
| 五代十国 | 907年-960年 | 长安 | 1487-1488,迪亚士远航非洲南部沿海 | 1492年,哥伦布到达美洲 | 1640年,英国资产阶级革命开始 | ||
| 1620.9.23英国被迫害者乘“五月花”移民北美 | 1773年波士顿倾茶事件 | 1649年,国王查理一世被送上断头台 | |||||
| 1861年4月至1865年4月 美国南北战争(起因林肯之死) | |||||||
| 北宋 | 960年-1127年 | 赵匡胤 | 开封 | 1688,英国政变,资产阶级和新贵族的统治建立 | 18世纪60年代,英国工业革命开始 | 1775-1778,北美独立战争(华盛顿) | |
| 南宋 | 1127年-1279年 | 赵构 | 临安 | 1776.7.4北美大陆会议发表《独立宣言》,宣布独立 | 1785,瓦特制成改良“珍妮”机后的蒸汽机,开始用于纺织机的动力. | 1789.7.14巴黎人民攻占巴士底狱,法国资产阶级革命开始 | |
| 辽朝 | 916年-1125年 | 耶律·阿宝机 | 1799.11拿破仑发动政变,夺取政权 | 1804年,法兰西第一帝国建立1805年三皇之战立威名(拿破仑1815年后滑铁卢战败流放,死在孤岛) | 18末-19初,拉丁美洲独立运动兴起 | ||
| 1824欧文在印第安那州开工厂,试验空想社会主义,失败 | 19末20初:美,德,英,法,奥匈,日,俄相续进入(垄断资本)帝国主义阶段. | ||||||
| 西夏 | 1038年-1227年 | 李元昊 | 上京 | 1848.2《共产党宣言》发表 | 1859年,达尔文《物种起源》发表 | 1861年,俄国农奴制改革 | |
| 金朝 | 1115年-1234年 | 完颜·阿骨打 | 兴庆 | 1861-1865美国内战(林肯) | 1868年,日本明治维新开始(资始) | 19世纪70年代,电力进入生产领域 | |
| 元朝 | 1271年-1368年 | 孛儿只斤·忽必烈 | 中都 | 1271,17岁的马可.波罗来到中国17年 | 19世纪80年代,内燃机研制成功 | 1885年,本茨试制汽车成功 | 1903年,飞机试飞成功 |
| 明朝 | 1368年-1644年 | 朱元璋 | 大都 | 明朝以前,中国是当时世界上科技,经济最发达的国家. | 1914.7第一次世界大战开始(巴尔干萨拉热窝事件) | 1918.11第一次世界大战结束(坦克) | 1917.11.7(俄历10.25)俄国十月社会主义革命 |
| 清朝 | 1644年-1911年 | 爱新觉罗·福临 | 南京→北京 | 1689雅克萨之战,<尼布楚条约>与沙俄定边境情况,清初. | 1919.1-6巴黎和会(一战后胜利的协约国在巴黎开会) | 1921.11-1922.2凡尔赛.华盛顿会议 | 1929-1933资本主义经济危机 |
| 半封建半殖民地 | 1676年康熙做造的火炮还很厉害,可惜200年没有变化,终于在鸦片战争的时候吃了大亏.1842《南京条约》割让香港给英国 | 1922.10墨索尼尼在意大利上台 | 1922.12苏联成立 | 1933希特勒上台“国会纵火案” | |||
| 中国近代史开始 | 1848年鸦片战争 | 1856.10-1860.10,第二次鸦片战争 英法为主,美俄帮凶(火烧圆明园) | 清初40年,“闭关锁国”,开始落后于西方国家,井底之蛙.全面落后,直到今天,大约300年. | 1933罗斯福新政,救了美国经济危机 | 1938.9慕尼黑会议(张伯伦) | 1939.9.1第二次世界大战爆发(德国侵略波兰) | |
| 1851洪秀全农民起义,太平天国,号称“太平军”,抗击洋枪队. | 1853年占领南京,改成“天京”,建立了与清对抗的政权. | 1940.5丘吉尔代替张伯伦上台,开始宣战对德. | 1941.6.22苏德战争爆发 | 1941.12.7日本偷袭珍珠港(太平洋战争爆发) | |||
| 1878年左宗棠收复除伊犁之外的新疆 1894年,中日甲午战争,邓世昌(北洋舰队全军覆没)与爱犬感人事迹.《马关条约》. | 1940.5.26-6.4英法利用德军减慢进攻速度,利用船只撤退忘返英吉利海峡,成功撤退了33.6万军队,虽然丢弃了武器.这就是著名的“敦刻尔克”撤退. | ||||||
| 甲午战争加速了中国半殖民地的速度,1898年义和团山东反帝爱国运动. | 1890年春,八国联军攻占北京,1901年《辛丑条约》,从此,清政府成为列强统治中国的工具,中国全面进入半封建,半殖民地社会. | 1941.12.8美国对日宣战 | 1942.6美中途岛战役/英北非的阿尔曼 | 1942.7-1943.2斯大林格勒保卫战 | |||
| 19世纪60-90年代,洋务运动开始,“师夷长技”.甲午之后,北洋舰队全军覆没,洋务运动也随之破产.(曾国藩,左宗棠等) | 1944.6.6美英在诺曼底登陆,欧洲第二战场的开辟 | 1942年中途岛后,意大利投降 | 1945.4.30希特勒饮弹自杀5.2守军投降 | ||||
| 1878年,大龙邮票,是外国人设计的,邮票发行也是英国海关. | 1895“公车上书”-1898.6.9“百日维新”-1898.9慈禧政变结束,史称“戊戌变法”.袁世凯叛变. | 1945.5.8德国正式投降签字 | 1945.8美军放原子弹于日本广岛,长崎 | 1945.9.2日本正式签字(8.15就投降了) | |||
| 资产阶级民主运动 | 1894-1905孙中山组织“兴中会”到“中国同盟会”的成立.《民报》“三民主义”,“民族,民权,民生”. | 20世纪40-50年代,第三次科技革命开始 | 1945.10联合国建立 | 1947.8印巴分治(克什米尔归属问题冲突) | |||
| 1905年,詹天佑(早期留美洋务运动得益者)成功的修建了第一条中国人自己设计建设的“京张铁路”.1909年通车. | |||||||
| 1911.10.10武昌起义 | 仅一个多月,很多省就摆脱了清政府的统治,12月在南京选举孙中山为中华民国临时大总统.1911年是旧历辛亥年,史称“辛亥革命”.但胜利的果实被袁世凯窃取,随后他建立了北洋军阀的统治. | 1948.以色列建立,第一次“中东战争” | 1947.3美国提出“杜鲁门”主义(扼制共产主义)-政治上 | 1948美国施行“马歇尔”计划(援助西欧的经济政策)-经济上 | |||
| 中华民国 | 1912年-1949年 | 孙中山 | 南京(曾北京) | “封建军阀集团”史称北洋军阀.(旧势力) | 1949北大西洋公约组织成立(美国-军事上)美国和西欧 | 1955华沙条约组织成立(苏联和波兰) | 20世纪50-70年代,资本主义“黄金时期” |
| 1912.2.12宣统退位 | 1912.3袁世凯在北京当中华民国临时大总统 | 1915年起,“新文化运动”陈独秀,鲁迅,李大钊,胡适等人《新青年》杂志用白话文.这是我国历史上第一次思想大解放.写文章不作“无病之呻吟.” | 1956匈牙利事件(斯大林塑像被毁) | 1959古巴胜利(卡斯特罗) | 1960非洲17个国家独立,非洲“独立年” | ||
| 1919.5.4五四运动,它是一场发帝反封建的运动,从此中国新民主主义革命开始.“火烧赵家楼”(曹汝霖) | 19621古巴导弹危机(苏/美较量) | 1979苏联出兵非洲,攻占了阿富汗 | 1972尼克松访问中国《上海公报》外交改善 | ||||
| 1921.7中国共产党一大 | 1924年,国民党一大召开,国共合作第一次 | 1924.5广州黄埔,中国国民党陆军军官学校成立,蒋介石校长,周恩来为政治部主人,为国民革命军奠定了基础.“黄埔军校”. | 1968年,苏联出兵占领捷克斯洛伐克 | 1973.10.6.第4次中东战争 | 20世纪80年代,东欧巨变 | ||
| 1926北伐开始,胜利 | 1927.4蒋介石,汪精卫叛变,国共合作失败 | 1927.8.1南昌起义,打响了武装反抗国民党反动统治的第一枪. | 20世纪60年代,不结盟运动形成(发展中国家)“77国集团” | 20世纪60年代初到1973美国侵略越南战争 | 1967年,欧洲共同体成立 | ||
| 1927.9秋收起义 | 井岗山根据地,从城市转移到农村. | 到1930年,10多个根据地,“星星之火,可以燎原”,邓小平,方志敏等人. | 1945-1969美国经济翻了一翻 | 1974-75世界经济危机(中东石油加价) | 70-80年代,美经济复苏,但受通货膨胀影响. | ||
| 1933.10蒋介石发动50万发动第5次围剿. | 1935.1遵义会议,撤销博古的错误指挥,确立了以毛泽东,周恩来为党中央核心领导. | 1935.10开始四渡赤水,飞夺泸定桥.过雪山,过草地.1936.10,二万五千里长征的胜利. | 20世纪90年代初,克林顿上台,解决了美国经济危机和赤字 | 1997年财政盈余 | 克林顿92年提出光导纤维(信息高速公路计划)93年投资2000亿-4000亿美金,2007建成.(也许20年时间) | ||
| 1931.9.18日本侵华战争,沈阳.九一八事变 | 1932日本扶植溥仪在长春建立伪满洲国. | 1936.12.12西安事变,张学良,杨虎城主张一致对日,停止内战,这就是历史上有名的双十二事变.扣押了蒋介石,进行了“兵谏”.联共抗日. | 1991,苏联解体 | 1993欧洲联盟建立(欧元的发布) | 1999年3-6月科索沃战争(南斯拉夫) | ||
| PS.1932年,第十届奥运会在美国洛杉矶举行,当时国民政府借口准备不足要参加,日伪满政府就要派人参加,在舆论下,国民政府不得不派-刘长春比赛,经过乘船漂泊,很累的他成绩当然下降.到2008北京奥运会,这多少年来,中国多少变化阿! | 海湾战争,1991年1月17日~2月28日.(联合国授权) | 2001年9月11日 “9.11”事件。 |
2003年3月20日第二次海湾战争,也称“伊拉克”战争,因此次作战不在伊拉克境内,所以不称第二次海湾战争。 | ||||
| 1937.7.7日全面侵华,史称七七卢沟桥事变,揭开了抗日的序幕.国共第二次合作(柏林--罗马--东京“轴心国”的产生) | 1999年,巴拿马终于收回运河权. | 总部:比利时的布鲁塞尔 | |||||
| 1937.12南京沦陷,南京大屠杀,国民政府迁都重庆.达30万人以上 | 1937.9“平行关大捷”.八路军第一次对日大捷. | ||||||
| 1938春,李宗仁血战台儿庄,反攻后重大胜利 | 1938年底,日军开始三光政策,要消灭八路军,新四军.反复扫荡. | 1940.8彭德怀组织一百多团,破坏敌人交通线,百团大战是中国军队主动出击日军的最大规模战斗. | |||||
| PS.2001日本篡改历史书,说南京大屠杀不是真的,引起世界反响. | 1945.8重庆谈判“鸿门宴”.10.10双十协定. | ||||||
| 1946.6蒋介石撕破协定,在美帝国主义的帮助下,开始进攻.全面内战爆发. | 中共中央在敌众我寡的情况下,撤离延安,转战陕北.运用蘑菇战术,忽东忽西,牵着敌人鼻子走.然集中兵力,围歼敌人.PS.石鲁《转战陕北》国画 | ||||||
| 1947夏,刘伯承,邓小平挺进大别山. | 1948.9-1949.1中国人民解放军发动了著名的辽沈,淮海,平津三大战役,林彪,罗荣桓占领东北;刘伯承,陈毅,邓小平,粟裕,谭震林发动淮海战役;“瓮中捉鳖”傅作义北平和平改编,平津胜利. | ||||||
| 1949.4百万雄狮过大江 | 23日南京解放 | 国民党残余退往台湾 | |||||
| 中华人民共和国 | 1949.10.1 | 毛泽东 | 北京 | PS.上海的曾联松设计的国旗修改后成为国旗. | |||
| 1950.6朝鲜内战 | 1950.10彭德怀抗美援朝(黄继光,邱少云) | 1953.7美国被迫停战,签订协议.中朝胜利. | |||||
| 1951西藏解放 | 1952.2刘青山,张子善贪污死刑.河北保定 | 1953第一个5年计划.(旧中国是落后的农业国,新中国后,工业还是不行,还不如印度.) | |||||
| 1956一汽诞生(长春) | 向苏联学习了156项目为重心,鞍山钢铁东北工业区的建立,使中国迈向社会主义工业化道路. | ||||||
| 1954.9第一条宪法公布 | 1955.9-1957.10第一座铁路公路长江大桥在武汉建立.全长1700米. | ||||||
| 到1956年基本手工业,农业合作化.资本主义工商业,公私合营高潮,到1956年底,基本对这3项进行了社会主义改造. | |||||||
| 1956八大之后58的大跃进和人民公社化运动,加上自然灾害,倒退了经济的发展. 1961调整政策后经济开始好转. | |||||||
| 八大后十年,虽社会主义建立发生严重错误,但还是有进步,邓稼先“两弹一星”,王进喜,好公仆焦裕禄等.向雷锋学习. | |||||||
| 1966文化大革命开始.1970-71年,林彪发动政变,9.13坠机蒙古温都尔汗.1976年,毛泽东,周恩来相继去世,反革命江青准备篡权.1976年,群众悼念周恩来,四五运动,打击林彪,江青,康生,张春桥“四人帮”.1976年10月,华国锋,叶剑英粉碎江青发革命集团,文化大革命结束. PS.文化大革命初期,城市很多人“上山下乡”,部分人后来回到城市. | |||||||
| PS.《乔的笑》讲的是中国在26届联合国大会上,1971.10.25.逗基辛格的事情,主要是周恩来用心良苦,不让基辛格太难堪. | |||||||
| 1977.10邓小平第一个站出来,要求恢复高考.1978年底十一届三中全会彻底纠正文化大革命初期的错误,反对两个“凡是”. | |||||||
| 1980年,平反刘少奇同志,开追悼会.冤假错案全面展开.1982年的新宪法,奠定了中国走向社会主义的“依法治国”的道路. | |||||||
| 1978年家庭联产承包责任制 | 1980年我国在深圳,珠海,汕头,厦门建立了四个经济特区. | ||||||
| 1984年开放了沿海14个城市,长江,珠江,环渤海经济带. 1985国有企业改革.国企,政企分开,施行经营责任制. | |||||||
| 1986.6.3重要的863计划.科技发展计划.863成果之一,曙光2000超级服务器. 同年的义务教育法颁布.哥德巴赫猜想 | |||||||
| 1982矛盾文学奖,杂交水稻袁和平等人......许海峰与他的中国第一块奥运金牌. | |||||||
| 1987年台湾调整“三不”政策,就是不接触,不谈判,不妥协.两岸开放,结束了38年的隔绝状态.90年成立海峡交流基金会. | , | ||||||
| 1992年十四大之后,提出市场经济.加快改革步伐.20世纪80年代末到90年代初,邓小平理论发展了马克思主义,是人类贡献. | |||||||
| 1997年,江泽民在十五大把邓小平理论作为发展纲领,这对建设有中国特色的社会主义有重要意义. | |||||||
| 1997.7.1香港回归中国. 1999.12.20澳门回归中国. “一国两制”的邓小平理论. | |||||||
| 到2000年,随着我国“九五”计划的完成,实现了我国现代化建设的第二目标. | |||||||
| PS.1987年,裁军一百万完成,不对走向现代化. | |||||||
| 2001.7.13北京申办2008年奥运会成功. | |||||||
| 2001,APEC(The Asia-Pacific Economic Cooperation)亚太地区经济合作与发展会议在上海举行10.21上午,江泽民发表讲话. | |||||||
| 2001.11中国加入世界贸易组织.WTO.(World Trade Organization) | |||||||
| 1994-2009三峡工程预计全部完工.世界第一大水利工程,和大移民工程. | |||||||
| 97年的62万上升到2001年的2000多万人,上网人数.科学技术是第一生产力. | |||||||
| 从14世纪起就有了丝绸之路,最早在东汉时期,与西方有来往商贸(见下图) | |||||||
![]() |
![]() |
||||||
编撰人:周缨(周忆清) 首页地址: http://www.yequeen.com 请勿拷贝,尊重我的工作,谢谢.